18666586101
截至4月13日,共有38個國家(地區)對貨物貿易(除醫療物資外)采取相關措施,其中新增3個國家(地區),措施有更新的1個國家(地區)。具體如下:






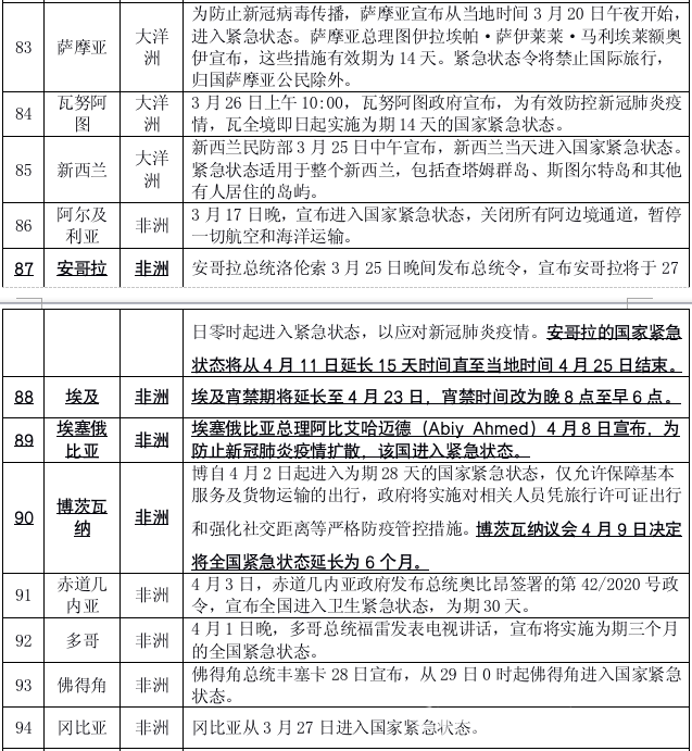
截至4月13日,共有117個國家(地區)宣布進入緊急狀態,其中新增12個國家(地區),措施有更新的21個國家(地區)。具體如下: 來源:中國貿促會法律事務部、中國國際商會













掃碼關注賽尼科 獲取更多印染紡織資訊


賽尼科:致力于紡織品手感風格開發,提供各項牢度解決方案,功能性產品工藝設計與提升,積極推動高濃縮助劑的實際應用。免費提供功能性紡織品整理難題技術方案,24小時咨詢熱線:18148619344(微信同號)。主要硅油系列有:冰感硅油、軟滑硅油、挺滑硅油、親水硅油、膚感硅油、絲光平滑硅油、奧代爾硅油、莫代爾硅油、增深硅油、嵌段硅油、三元共聚硅油刺毛硅油、錦棉羅馬滑彈硅油、 連體褲面料專用硅油、低聚物去除勻染劑、印花手感提升劑